四川疾控健康提示(2021年11月7日)
11月6日0—24时,31个省(自治区、直辖市)和新疆生产建设兵团报告新增本土确诊病例50例、本土无症状感染者21例。目前已有甘肃、内蒙古、陕西、青海、四川、湖北、湖南、贵州、黑龙江、江西、宁夏、河北、北京、云南、山东、重庆、江苏、河南、浙江等多个省份报告阳性病例。
本次疫情呈现传播链条多、传播速度快、传播范围广的特点,“外防输入、内防反弹”的防控形势依然严峻复杂。截至11月7日11时,我国有5个高风险地区和63个中风险地区。
四川省疾控中心提示您
管控措施
·成都市卫健委详解“黄码”核酸检测免费:不限户籍,已缴费可退。对于11月5日0时后,“黄码”人员在我省112家定点医院接受核酸检测已收费的,退费方式如下:为避免疫情风险,请保存好112家定点医院的核酸检测收费凭据(含电子支付凭据),建议在成都市本轮疫情所有区域调整为低风险后,去原核酸检测定点医院退费。
·成都公交集团提醒,乘客进入公交场站(开放式、封闭式场站)、BRT快速公交站厅的乘客,要规范佩戴口罩,并配合工作人员,主动扫场所码,接受体温测量。乘坐公共交通工具,请全程佩戴口罩,中途不要取下。并牢记坐完交通工具后,随时洗手或给手消毒。
·成都地铁发布提醒,乘坐地铁请全程佩戴口罩,主动接受体温检测,进站前主动扫场所码,过闸前主动亮健康码,凭绿码通行,非绿码无法进站乘车。对于未携带手机的中小学生、手机不具备扫码亮码功能的老年人以及手机没电、无网络的乘客可向车站工作人员寻求帮助。
目前在成都东站、成都站、成都西站、成都南站乘坐火车,需要按照地方防疫要求履行测温、验码等手续。进站方面,乘坐火车均需按要求进行体温检测,检查健康码、场所码。体温正常,场所码为绿码的旅客可以正常进站乘车。黄码、红码旅客不能乘坐火车。出站方面,来自低风险地区的旅客经体温检测、健康码、场所码查验通过后可正常出站,来自中高风险地区的旅客需要提供48小时内的核酸检测阴性证明。

专家建议
做好本人及共同居住人员的健康监测。如出现发热、干咳、乏力、咽痛、嗅(味)觉减退、腹泻等不适症状,立即做好防护前往就近医院进行核酸检测,并如实告知自己近期的旅居史。一旦发现健康码出现“红码”时,应立即向属地社区或居(村)委会、单位、入住酒店报告,做好个人防护,就地等待转运管理,不得擅自离开;出现“黄码”时,或收到短信提示您为“风险人群时空伴随人员”,应第一时间向社区或居(村)委会、单位、入住酒店报备,戴好口罩,前往就近核酸检测机构接受检测,途中请勿乘坐公共交通工具。
近期我省部分重点区域正在组织开展人员核酸检测,请辖区居民积极配合社区进行检测。排队等候时,请全程规范佩戴口罩,保持一米距离,“天府健康通”可查询检测结果。由于近期各采样点采样人员多,检测样本量大,因此核酸检测结果可能延迟,请大家耐心等待。
呼吁广大群众积极配合防控措施,疫情期间,尽量减少外出聚餐;如需在外就餐,选择通风及卫生条件好的餐厅,错峰用餐,配合做好测温扫码等防控措施,使用公筷公勺或实行分餐制,保持1米距离,尽量减少碰触餐厅公共设施,并通过扫码等非接触方式点餐和付费。
疫情期间,自觉主动上报个人健康情况、行程信息等是每个人应尽的义务,如不报、瞒报、谎报相关信息,造成传染病传播或有传播严重危险,涉嫌违法犯罪的,将依法追究法律责任。
疫情期间,外卖快递尽量采取无接触方式配送和取件。如不能,取件人员请务必佩戴好口罩,最好戴上一次性手套,避免手与外包装盒直接接触。外包装要及时丢弃到垃圾桶,不要长时间置于家中。处理完后要及时洗手或进行手消毒。
目前我省已全面启动第三针剂加强针及3-11岁人群新冠病毒疫苗接种工作,请符合条件的群众尽快主动完成疫苗全程接种,共筑免疫屏障。
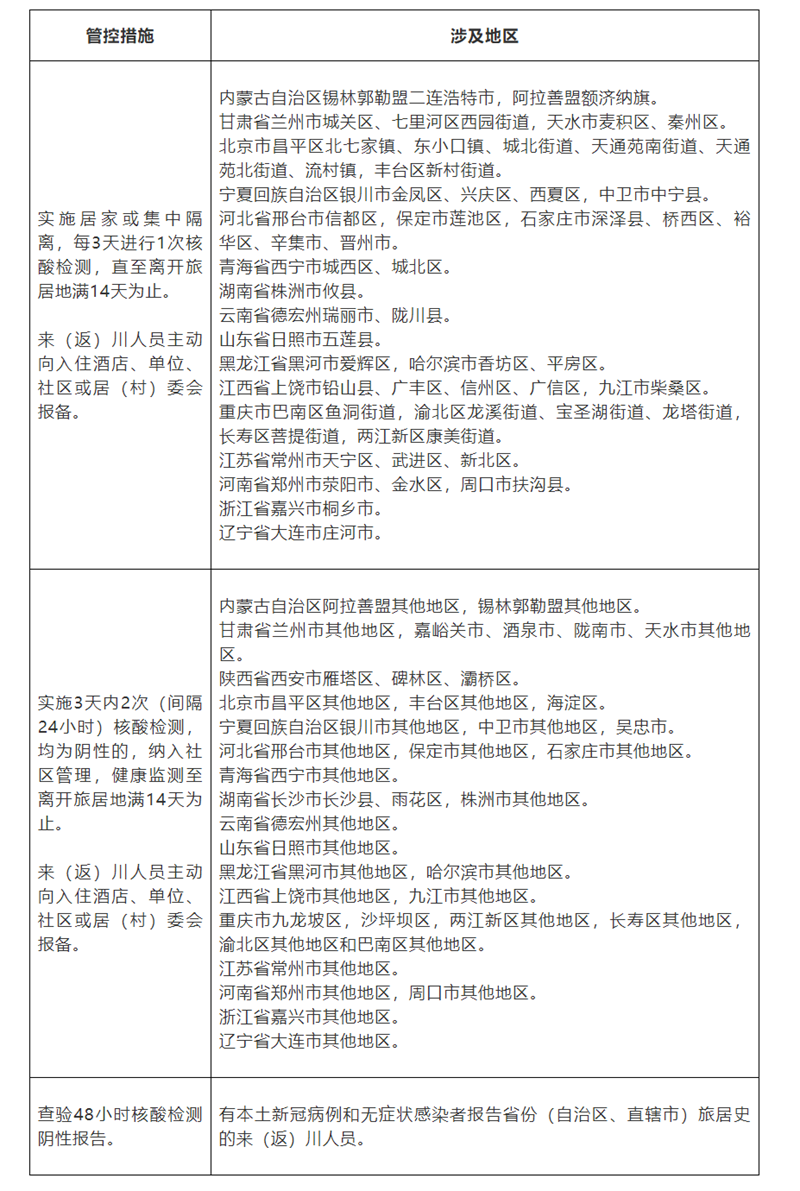
国内部分地区来(返)川人员管控措施

国内中高风险地区汇总表





微信公众号
政务微博
头条号
