四川省人民政府
关于公布2021年四川省教学成果奖的通知
川府函〔2022〕85号
各市(州)人民政府,省政府各部门、各直属机构:
为激励取得教学成果的集体及个人,鼓励教育工作者从事教育教学研究,不断提高教学水平和教育质量,根据《教学成果奖励条例》(中华人民共和国国务院令第151号)和《四川省教学成果奖励办法》(四川省人民政府令第92号)规定,经专家评审、社会公示等规定程序,在基础教育、职业教育、高等教育3个领域共评选出特等奖60项、一等奖260项、二等奖680项。现将获奖名单予以公布。
希望获奖单位和个人再接再厉,在教育教学改革、实践和研究中再创佳绩。希望全省广大教育工作者坚持以习近平新时代中国特色社会主义思想为指导,牢记为党育人、为国育才使命,进一步加大教育教学研究力度,不断深化教学改革,创造出更多高水平成果。各地各部门(单位)要结合教育工作实际,认真学习、借鉴和应用这些获奖成果,切实把党的教育方针和立德树人根本任务落实到教育教学全过程中,为构建高质量教育体系、建设教育强省、办好人民满意的教育作出更大贡献。
附件:1.2021年四川省基础教育教学成果奖获奖名单
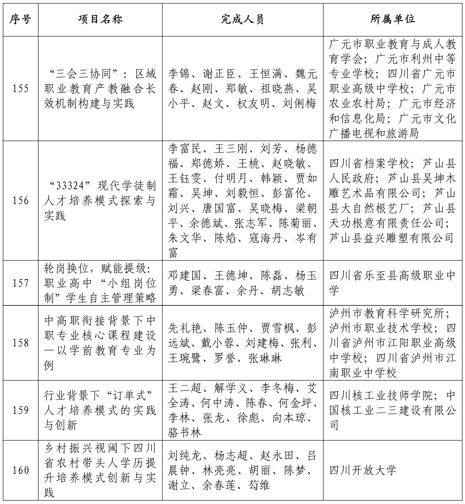
2.2021年四川省职业教育教学成果奖获奖名单
3.2021年四川省高等教育教学成果奖获奖名单
四川省人民政府
2022年4月8日



























































































