四川省水利厅
关于印发《四川省水利工程设计变更
管理实施细则》的通知
川水行规〔2025〕2号
各市(州)水利(水务)局,厅直属各单位,各有关单位:
为加强我省水利工程建设管理,进一步规范设计变更行为,保证工程建设质量,控制工程投资,经研究,决定将《四川省水利工程设计变更管理实施细则(试行)》(川水行规〔2023〕1号)由试行转为正式施行。现予以印发,请认真贯彻执行。
附件:四川省水利工程设计变更管理实施细则
四川省水利厅
2025年4月1日
四川省水利工程设计变更管理实施细则
为加强我省水利工程建设管理,严格基本建设管理程序,进一步规范设计变更行为,保证工程建设质量,控制工程投资,提高工程勘察设计水平,根据《建设工程勘察设计管理条例》《建设工程质量管理条例》《水利工程设计变更管理暂行办法》(水规计〔2020〕283号)等有关文件及规定,结合我省实际,制定本实施细则。
第一章 总 则
第一条 本实施细则适用于我省新建、续建、改(扩)建、加固等大中型水利工程的设计变更管理,小型水利工程的设计变更管理可参照执行。由水利部批复初步设计的水利工程,应一并遵循水利部相关设计变更要求;水利部已制定相关专项工程设计变更具体管理规定的,从其规定。
第二条 本实施细则所指设计变更是自水利工程初步设计批准之日起至工程竣工验收之日止,对已批准的初步设计进行的修改活动。
第三条 水利工程设计变更实行分级分类管理。各水利工程建设项目的项目主管部门具体负责项目设计变更工作的监督管理;项目法人具体承担建设项目的设计变更组织、实施和管理,负责建立设计变更动态管理台账。
第四条 水利工程设计变更应当以提高设计质量、控制建设投资和综合利用资源为目标,符合国家有关法律、法规、水利工程强制性标准及技术规范,有利于确保工程项目质量、安全、工期等,提高功效和完善使用功能,符合环境保护等要求。应严格控制重大设计变更,减少一般设计变更。
第五条 水利工程设计变更应按本实施细则履行相应程序,涉及的建设征地和移民安置、水土保持设计、环境保护等设计变更按照国家及省有关规定执行。任何单位或者个人不得擅自变更已经批准的初步设计,不得支解设计变更规避审批。
第二章 设计变更的分类管理
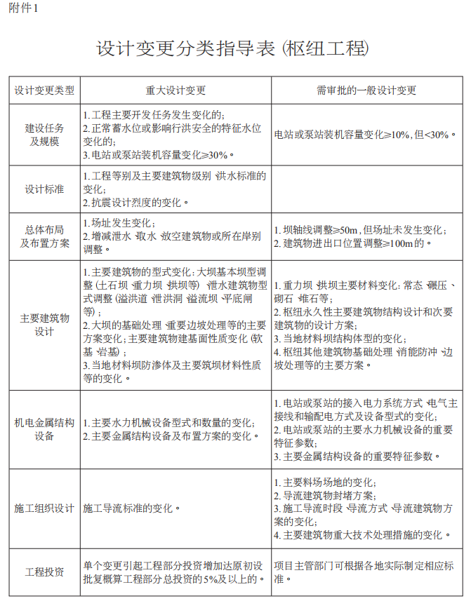
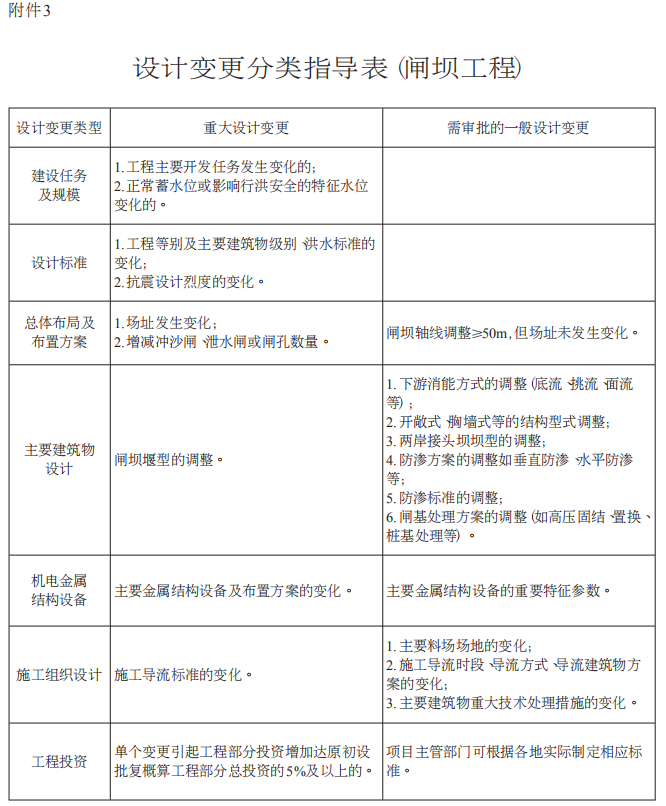
第六条 水利工程设计变更按设计变更的性质、规模及影响程度等,分为重大设计变更和一般设计变更。设计变更的分类参照附件划分,界定不清的由原初步设计审批部门界定。
第七条 水利工程重大设计变更由原初步设计审批部门负责审批(水行政主管部门参与联合审批的,由水行政主管部门牵头办理)。一般设计变更文件由项目法人组织有关参建方研究确认后实施变更,并报项目主管部门核备;其中,技术方案有较大变化、工程投资有较大影响的一般设计变更,以及项目主管部门认为必要的,应组织审批,需项目主管部门组织审批的一般设计变更可参照附件进行划分。设计变更文件审查批准后,由项目法人负责组织实施。
第八条 涉及工程开发任务变化及工程规模、设计标准、总体布局等方面的重大设计变更,应事先征得可行性研究报告(或相当于可行性研究报告)批复部门的书面同意。
第三章 设计变更的程序管理
第九条 设计变更应遵循以下程序:
(一)提出设计变更。根据建设过程中出现的问题,参建各方及项目法人均可提出设计变更建议。参建各方提出设计变更建议的,应当采取书面形式向项目法人提出,并应注明变更理由;
(二)项目法人组织评估。项目法人应当对设计变更建议及理由进行评估。必要时,可组织勘察设计、施工、监理等单位及有关专家对设计变更建议进行技术、经济论证;
(三)设计变更责任认定。设计变更前,应由项目法人组织,依照水利工程建设程序及相关技术文件对设计变更的因果关系进行定性、定量评断,并形成设计变更原因调查文件及责任认定意见。其中,重大设计变更的责任认定意见应由项目主管部门复核确认;
(四)设计单位开展变更设计。工程勘察、设计文件的变更,原则上应委托原勘察、设计单位进行。经原勘察、设计单位书面同意,或在特定条件下,项目法人也可以委托其他具有相应资质的勘察、设计单位进行修改。修改单位对修改的勘察、设计文件承担相应责任。
第十条 涉及其他地区或行业的设计变更,项目法人应事先征求有关地区和部门的意见。
第十一条 重大设计变更文件的设计深度应当满足初步设计阶段的设计深度要求,有条件的可按施工图设计阶段的设计深度执行,主要内容应包括:
(一)工程概况,设计变更发生的缘由,设计变更的依据,设计变更的项目和内容,设计变更方案及技术经济比较,设计变更对工程任务和规模、工程安全、工期、移民征地、水土保持、生态环境、工程投资和效益等方面的影响分析,与设计变更相关的基础及试验资料、专题研究报告、项目原批复文件等;
(二)设计变更的勘察设计图纸及原设计方案相应图纸;
(三)变更方案工程量、投资以及与原初步设计方案变化对比。
第十二条 重大设计变更申请审批时应提交以下资料:
(一)设计变更报批的申请文件。内容应包括拟变更设计的工程项目名称、工程的基本情况、设计单位、变更原因、变更依据、变更的主要内容、变更前后对应的工程量及投资变化;
(二)设计变更报告;
(三)资金筹措文件。设计变更后导致工程投资超批复概算的,应按照批复的资金筹措方案,明确设计变更投资增加部分的建设资金筹措计划,由出资方出具资金落实文件;
(四)设计变更责任认定意见。应提供项目主管部门确认的责任认定意见,包括:工程简介、设计变更原因、设计变更影响、参建各方签字确认的责任认定结果。对因项目建设有关单位过错引起工程设计变更的,应明确责任单位及相应责任,必要时附责任追究的相关文件;
(五)审批部门要求的其他资料。
第十三条 需项目主管部门组织审批的一般设计变更的程序可参照重大设计变更的程序执行。
第十四条 其他一般设计变更的设计深度原则上应达到施工图设计阶段的设计深度,其变更文件的编制内容可根据工程实际情况适当简化,并由勘察设计单位报项目法人确认。项目法人应组织有关参建单位审核确认后实施,并报项目主管部门核备。项目法人应加强对其他一般设计变更的管理,做好质量、安全、投资控制。
第十五条 设计变更审批部门在批准设计变更文件时,原则上应对设计变更投资进行认定。经认定的设计变更投资,仅作为控制项目投资规模的参考,不作为施工单位的计量支付依据。设计变更投资原则上按审定的初步设计概算编制原则、依据和方法进行编制。
第十六条 特殊情况重大设计变更的处理:
(一)对需要进行紧急抢险的工程设计变更,项目法人可先组织进行紧急抢险工程的处理,同时通报初步设计审批部门及项目主管部门,并按照本实施细则办理设计变更审批手续,并附相关的资料说明紧急抢险的情形;
(二)若工程在施工过程中不能停工,或不继续施工会影响工程度汛安全、造成安全事故或重大质量事故的,经项目法人、监理单位、勘察设计单位同意并签字认可后即可施工,但项目法人应将有关情况在5个工作日内报告项目主管部门备案,同时按照本实施细则办理设计变更审批手续。
第四章 设计变更的监督管理
第十七条 水利厅负责指导全省水利工程设计变更的监督管理工作,具体负责省直管及跨市(州)重大水利工程的设计变更监督管理。各市(州)、县(市、区)级水行政主管部门负责本级水利工程设计变更的监督管理。
第十八条 按照《建设工程质量管理条例》等有关法律法规和水利部有关规定,由于项目建设各有关单位的过错引起工程设计变更并造成损失的,有关单位应当承担相应责任。
第十九条 各级水行政主管部门要强化设计变更责任管理。有以下行为和问题的,应当责令改正,并按照“谁主导,谁负责”的原则,依据相关法规追究相关责任单位和责任人的责任:
(一)未按规定权限、条件和程序审查、报批工程设计变更文件的;
(二)将工程设计变更支解规避审批的;
(三)非特殊情况未经审批(审核),擅自实施设计变更的;
(四)编制的设计变更文件不符合法律、法规或工程建设强制性标准的;
(五)工程参建单位借设计变更变相调整工程建设规模和建设内容的;
(六)项目法人管理不当、勘察设计单位前期勘察设计深度不足、施工单位不具备投标承诺的施工能力,导致重大设计变更的。
第二十条 未履行设计变更程序的工程项目,项目主管部门应追究相关责任单位责任,并由有资质的单位对项目进行检测、鉴定、评估,对不满足初步设计批复要求的应予以整改,相关费用由责任单位承担。
第二十一条 项目竣工验收时应当全面检查竣工项目是否符合批准的设计文件要求,未经批准的设计变更文件不得作为竣工验收的依据。
第二十二条 重大设计变更和需审批的一般设计变更情况纳入建设项目监管系统监管;设计变更的责任认定情况纳入水利建设市场主体信用信息管理。
第二十三条 本实施细则2025年4月 1日起正式施行,有效期五年。
附件:1.设计变更分类指导表(枢纽工程)
2.设计变更分类指导表(引调水工程)
3.设计变更分类指导表(闸坝工程)
4.设计变更分类指导表(堤防工程)



