政府信息公开
政 策
规章
行政规范性文件
政府规范性文件
部门规范性文件
省发展改革委
(24)
其他文件
政府信息公开指南
政府信息公开制度
法定主动公开内容
机关简介
规划信息
统计信息
行政许可⁄服务事项
行政处罚⁄行政强制
预算⁄决算
收费项目
政府采购
重大项目
重大民生信息
招考录用
其他法定信息
重点领域
五公开
建议提案
政府工作报告
法治政府建设报告
政府信息公开年报
2024
2023
2022
2021
2020
2019
2008-2018
依申请公开
省政府
公报
国家地方部门平台链接
索引号:
发文字号:〔〕号
公文种类:
发文机关:
成文日期:
有效性:
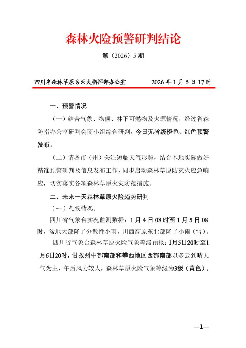
森林火险预警研判结论第(2026)5期
发布时间:2026-01-05 【字体:
大
中
小
】
网站地图
主编信箱
联系我们
网站声明
主办单位:四川省人民政府办公厅
运行维护单位:中国电信四川公司
网站标识码5100000062
蜀ICP备 13001288号
川公网安备 51010402000507号
微信公众号
政务微博
头条号
应急管理